近日,公司常志朋教授在国内权威期刊《中国管理科学》上发表重大疫情防控的最新研究成果。《中国管理科学》是我国管理科学领域最有影响力的学术期刊之一,由中国科公司主管,中国优选法统筹法与经济数学研究会与中国科公司科技战略咨询研究院共同主办。期刊被《FMS管理科学高质量期刊推荐列表》收录为T1级期刊,被国家自然科学基金委员会管理学部认定管理科学A级重要期刊,还被《中文社会科学引文所引(CSSCI)》、《中国科学引文数据库(CSCD)》等引文数据库收录。公司为论文第一完成单位,常志朋教授为论文第一作者和通讯作者。
为最大限度减少重大疫情对经济发展的影响,统筹平衡好重大疫情防控和经济发展的关系,论文提出利用模糊影响图和前景理论构建一种重大疫情防控策略决策方法。该方法针对重大疫情防控策略决策具有参照依赖、损失规避和概率判断扭曲等行为特征,采用前景理论对备选策略进行决策。在决策过程中,为解决难以选定具体参照点来评估防控策略给经济发展带来的影响问题,该方法以“防控策略实施前”为决策者的心理参照点,利用模糊影响图分析防控策略对经济发展的模糊影响关系,通过模糊推理和模糊合成评估防控策略给经济发展带来的损益及其概率分布。

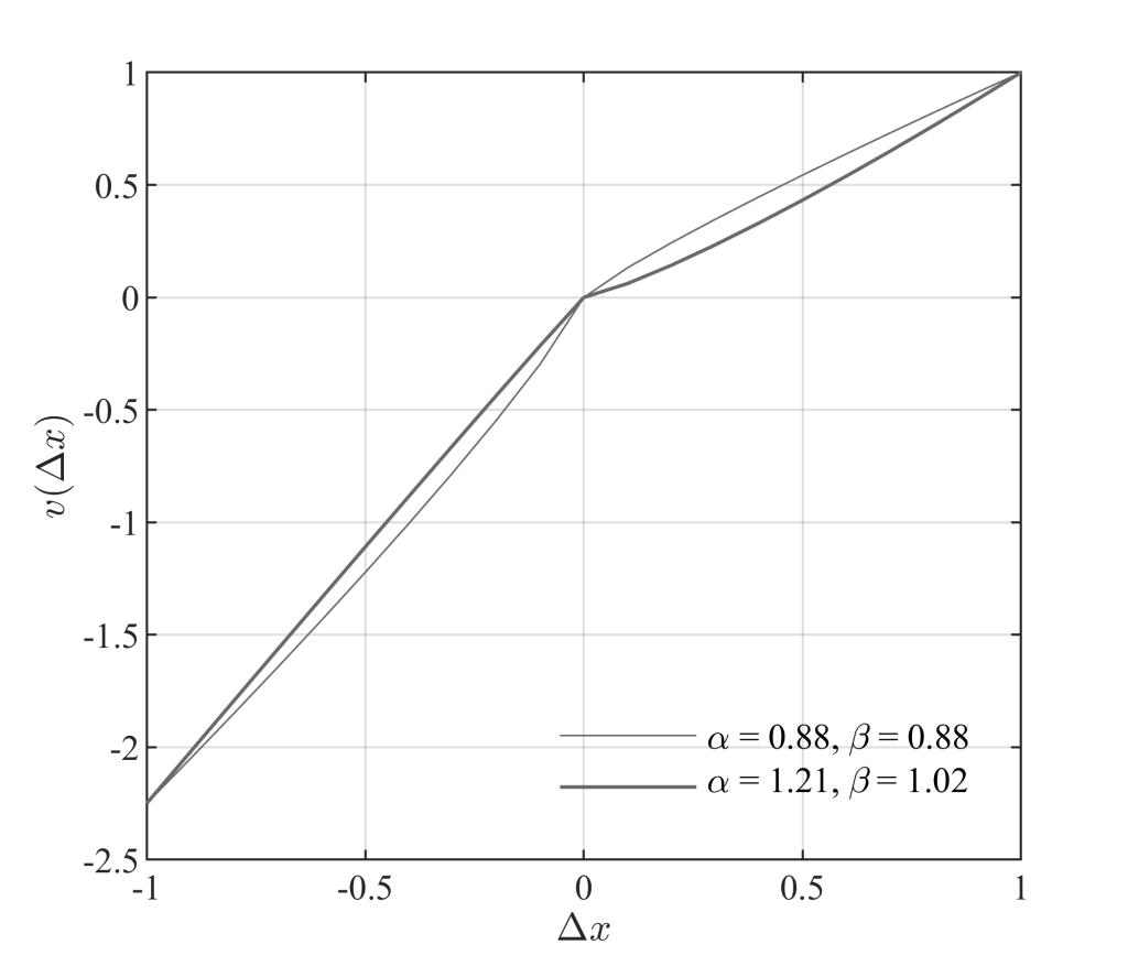
(中美价值函数曲线对比)

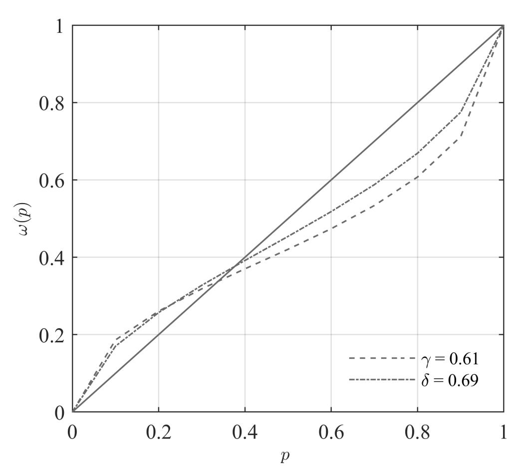
(美国实验的概率权重函数曲线)

(中国实验的概率权重函数曲线)

(美国参数下3种防控策略的敏感度分析)

(中国参数下3种防控策略的敏感度分析)
论文分别采用中美两国实验得到的前景理论参数进行实例验证和比较,结果表明:无论采用美国实验参数还是中国实验参数,均能得到同样的最优防控策略,并且最优防控策略对损失规避系数不敏感。但是,次优防控策略对损失规避系数具有一定的敏感性,特别是当损失规避系数为2.25时最为敏感,需要决策者谨慎决策,如果决策者对损失较为敏感,建议采用中国实验参数决策。
DOI:10.16381/j.cnki.issn1003-207x.2022.1030